动漫之家
学校主页
校长信箱
导航切换
动漫之家
动漫之家简介
学院概况
现任领导
机构设置
联系方式
师资队伍
师资队伍
教学名师
教育教学
本科生培养
硕士生培养
博士生培养
科研成果
科研平台
科研项目
科研成果
学术交流
科研团队
党群工作
党建动态
思想政治教育
工会工作
团组织建设
党风廉政
学生工作
学生管理
学风建设
奖助贷勤
心理健康
就业创业
社团活动
合作交流
校企合作
校校合作
国际交流
社会服务
实习基地
校友之家
校友动态
校友风采
校友组织
校友捐赠
返校服务
常用下载
通知附件
教学资料
管理文件
表格模板
常用资源
动漫之家公告
PROGRAM NAME
动漫之家简介
师资队伍
教育教学
科研成果
党群工作
学生工作
合作交流
校友之家
常用下载
教学管理
管理制度
实践教学
就业指导
动漫之家动态
动漫之家公告
热点新闻
2026-01-27
法学理论教研室
2026-01-27
法律史学教研室
2026-01-27
数字法学教研室
2026-01-27
习近平法治思想教研室
动漫之家
动漫之家公告
正文
点击显示栏目
动漫之家简介
师资队伍
教育教学
科研成果
党群工作
学生工作
合作交流
校友之家
常用下载
教学管理
管理制度
实践教学
就业指导
动漫之家动态
动漫之家公告
动漫之家公告
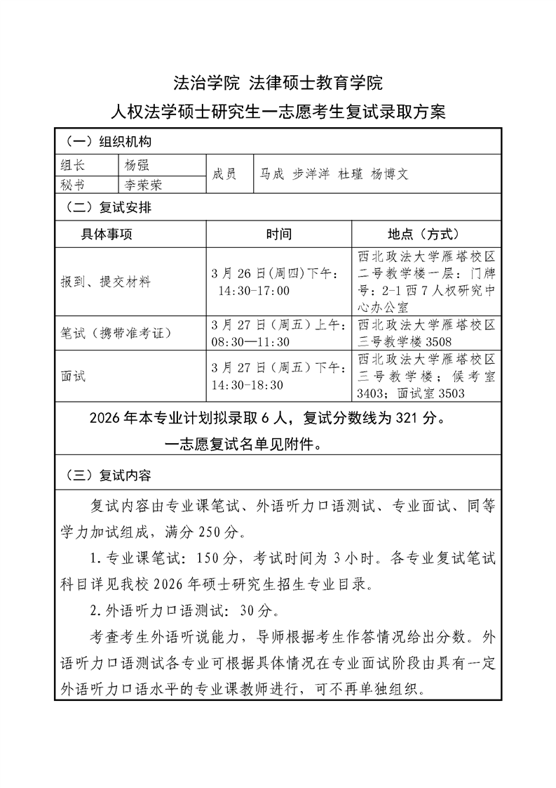
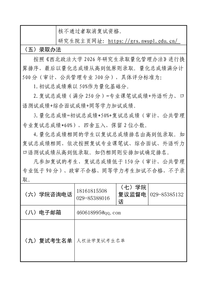
动漫之家 法律硕士教育学院 人权法学硕士研究生一志愿考生复试录取方案
来源:法律硕士教育学院
发布者:法律硕士教育学院01
浏览量:
人权法学复试名单.xlsx
上一篇:
动漫之家 法律硕士教育学院 法律史专业研究生一志愿考生复试录取方案
下一篇:
动漫之家 法律硕士教育学院 法学理论专业研究生一志愿考生复试录取方案