PROGRAM NAME
2020-11-22
2023-04-03
2021-04-02
2022-03-22
上一篇:关于印发《动漫之家 教师职称评审工作实施办法(试行)》的通知
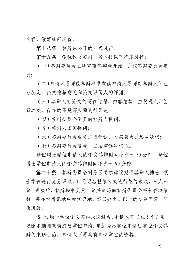
下一篇:关于《动漫之家 教师职称评审工作实施办法(试行)》中《职称评审量化赋分参考细则》有关修订内容的说明